![]()

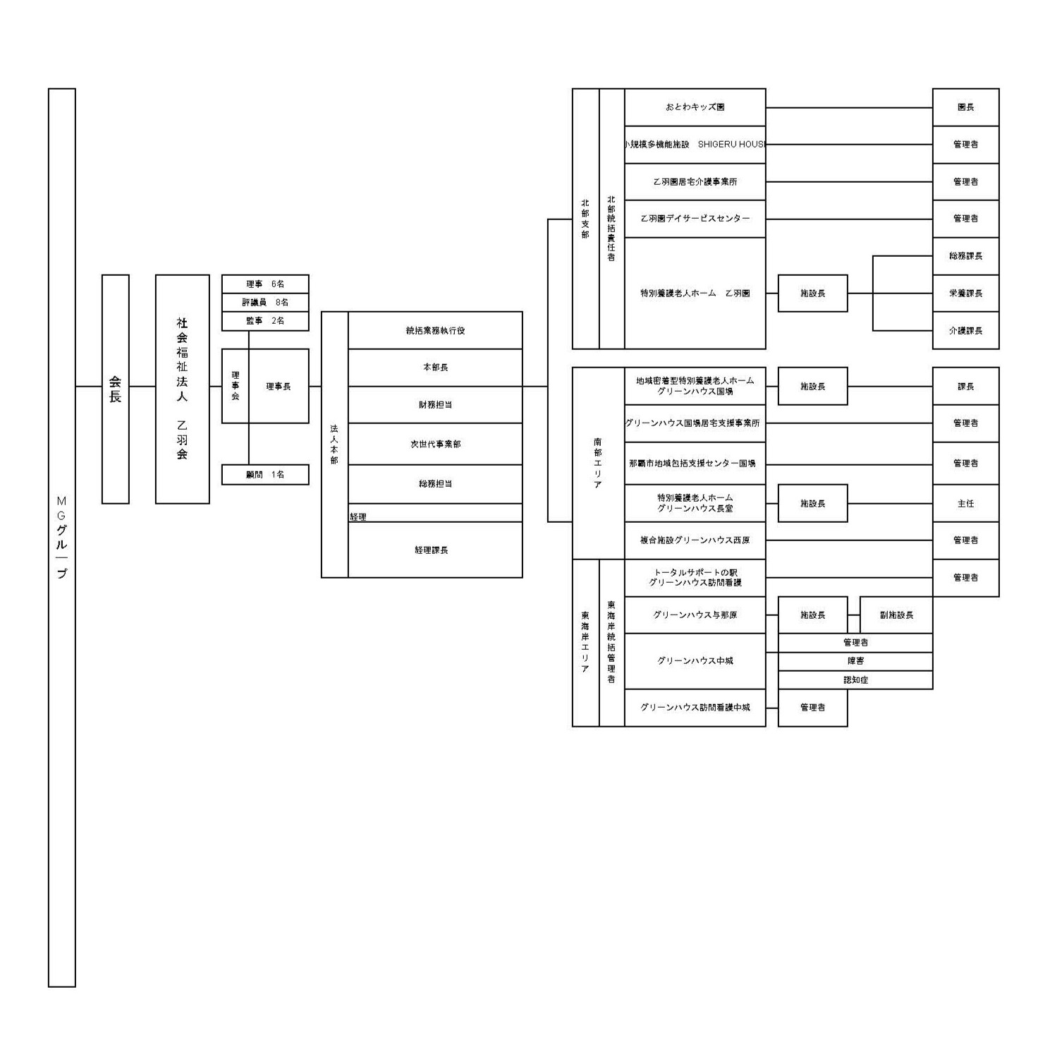
法人本部

特別養護老人ホーム乙羽園

乙羽園デイサービスセンター

乙羽園居宅介護支援事業所

小規模多機能SHIGERUHAUSE

おとわキッズ園

那覇市地域包括支援センター国場

複合施設グリーンハウス西原

グリーンハウス長堂

グリーンハウス首里

株式会社 ソーシャルサポート

グリーンハウス天底

グリーンハウス中城

グリーンハウス与原(よーばる)

トータルサポートの駅
グリーンハウス訪問看護

サービス付き高齢者型住宅
グリーンハウス長田

地域密着型特別養護老人ホーム
グリーンハウス国場

グリーンハウス国場
居宅介護支援事業所
![]()